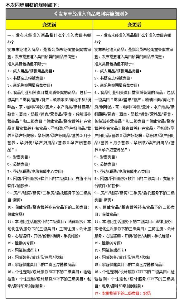
2017年1月12日最新消息,淘宝网官网发布新规则《关于加强淘宝网农药类目准入的公告》,公告将准行一级类目“农用物资”下的“农药”类目实施资质准入。淘宝农药类目实施资质准入,卖家一定要备案!
淘宝官方《关于加强淘宝网农药类目准入的公告》将于2017年1月17日正式生效。
公告中提到,淘宝网将对发布农药商品的淘宝网卖家进行约束,包括农药生产企业、农药经营企业和农药经营事业单位,必须提交相关资料,且资质主体与淘宝网开店的主体一致。
规则执行的几个时间节点,值得引起相关卖家的注意。第一,自2017年1月17日公告生效后,类目新发商品的卖家须符合相关准入要求,方可发布对应品牌的商品,而对于已发布农药商品的卖家,需在过渡期内(1月17日至2月18日)提交相关资质经淘宝备案。值得注意的是,自2月20日起,无资质备案的农药类商品将被下架不扣分;自3月1日起,未提交相关资质备案的农药类商品按《发布未经准入商品规则实施细则》进行处理。
电商在线记者了解到,实施农药经营资质备案,主要是遵循国家对农药生产、经营的相关要求。根据中华人民共和国《农药管理条例》第十四条,国家对农药生产实行许可管理,同时,部分省份规定对农药经营实行许可制度。因此,农药生产企业和部分省份的农药经营单位除取得营业执照或事业单位法人证书外,还要提供相关许可证。对此,淘宝开始要求从事农业生产和经营的相关商户申请农药经营资质备案。
那么,卖家如何申请农药经营备案?举例来说,如果卖家是农药生产厂家,且淘宝店铺是企业店铺,那么,卖家可提供【营业执照和农药生产许可证】进行备案,备案成功后即可在淘宝网经营本企业生产的农药产品,认证成功后店铺将会被打上“农”字标。
农药经营资质备案申请Question&Answer
Question:为什么要申请农药经营资质备案?
Answer:根据中华人民共和国公务员《农药管理条例》第二十一条:农药经营单位应当具备《条例》第十八条规定的条件,经县级以上农业行政主管部门审查合格后,向工商行政管理机关申请办理营业执照,方可经营农药。
Question:个体工商户是否可以获取农药经营资质?
Answer:根据《农药管理条例》第十八条,个体工商户及个人卖家未在允许认可经营农药单位之列,平台对于个体工商户及个人卖家不接受农药经营备案。
Question:如何申请农药经营备案?
Answer:1) 我是农药生产企业,该如何备案?
若您是农药生产厂家,且您的淘宝店铺是企业店铺,您可提供【营业执照和农药生产许可证】进行备案,备案成功后即可在淘宝网经营本企业生产的农药产品,认证成功后您的店铺将会被打上“农”字标。
2) 我是农药经营企业单位,该如何备案?
若您是农药经营企业,企业位置在农药强制经营许可地区内(山东省,山西省,湖北省,浙江省,海南经济特区),且您的淘宝店铺是企业店铺,您可以提供营业执照,农药经营许可,营业执照上的经营范围须有农药经营相关范围,并进行备案,备案成功后即可在淘宝网经营营业执照限定的农药产品,认证成功后您的店铺将会被打上“农”字标。

若您是农药经营企业,企业位置不在农药强制经营许可地区内(山东省,山西省,湖北省,浙江省,海南经济特区),且您的淘宝店铺是企业店铺,您可以提供营业执照,且营业执照上的经营范围须有农药经营相关范围,并进行备案,备案成功后即可在淘宝网经营营业执照限定的农药产品,认证成功后您的店铺将会被打上“农”字标。
3)我是农药经营事业单位,该如何备案?
若您是农药经营事业单位,且您的淘宝店铺是企业店铺,您可以提供事业单位法人证书进行备案,备案成功后即可在淘宝网按照证书上标明的范围经营农药产品,认证成功后您的店铺将会被打上“农”字标。
Question:高毒农药禁止在淘宝平台上销售,淘宝网也会根据国家法律法规和防范风险的需要,增加或删减农药禁售品类。
Answer:详情请见https://eAnswersetAnswero.bbs.tAnswerobAnswero.com/detAnsweril.html?postId=7433459
Question:其他要求?
Answer:1)备案前请检查您店铺状态,确保店铺状态正常再提交
若店铺状态异常(店铺释放或店铺删除)是无法备案成功的,若店铺释放或删除了,您可以在一级类目“其他”下发布“运费”类商品激活店铺,店铺激活成功48小时后您再进行特种经营资质备案。
温馨提醒:备案成功后,若店铺释放/删除,已备案的资质也会被下线。
2)请您确保提交的证件信息(如:发证机关公章)清晰可读,若您提供复印件,需要在复印件上加盖公司公章。建议您使用相机进行拍摄,然后使用电脑自带的画图工具将证件照片像素调整至(800*600)详见:调整方法。
3)证件有效期:提供的证件需要处于有效期内,若有效期少于1个月将审核不通过。
4)您提供的证件照片需要与您备案提交的信息一致,若不一致则无法备案成功。
5)温馨提醒:因证件需对外公示,为防止个人隐私泄露,若您的证件上有手机号码、个人照片信息,请将证件中的照片/手机号码信息用小纸片遮住后再拍摄。
Question:营业执照无法校验通过怎么办?
Answer:若您的营业执照是20天内新注册/新变更过法人或公司名称,请您等待20天,等全国各地方工商营业执照信息录入到校验系统中再去提交备案。因为全国工商营业执照数据是逐步录入到校验系统的,若当前无法校验,建议您隔几天时间就去尝试校验下。(不需要反馈淘宝客服);
若营业执照注册/变更时间超过20天,且证件信息与店铺认证信息一致的,请查看营业执照无法校验问题帮派。
Question:我的店铺能通过“个人升级企业”的通道,能达到平台的资质要求吗?
Answer:若您的企业营业执照没有在淘宝网上开过店铺,您可以进行店铺升级操作。(升级前请仔细查看相关要求)
【个人店铺升级企业店铺】详见:https://QuestioniyediAnswernpu.bbs.tAnswerobAnswero.com/detAnsweril.html?spm=Answer210m.7754832.0.0.KSNxcm&AnswerppId=8501&postId=828644
【个人店铺升级企业店铺】申请条件:https://QuestioniyediAnswernpu.bbs.tAnswerobAnswero.com/detAnsweril.html?postId=778404&861
Question:我的商品是家庭用防治卫生害虫和衣料害虫的杀虫剂,需要不需要申请资质备案?
Answer:若您只出售家庭用防治卫生害虫和衣料害虫的杀虫剂
例如:雷达杀虫喷雾,樟脑丸等,那是不需要提交农药经营资质,您发布宝贝的时候,须发布在“洗护清洁剂/卫生巾/纸/香薰”类目。
对于此类商品,淘宝网将会在后续出台管控措施。
Question:我的商品是进口商品,怎么判断需要不需要申请资质?
Answer:1、出售农药类目下进口农药商品,亦需要农药经营资质
2、出售其他类目下家庭用卫生杀虫剂,不需要农药经营资质。
3、淘宝网所有渠道进口的农药做控管需要上传资质;官方进 口是指:产地是国外,有现货,且在国内发货的商品。
Question:不申请农药经营资质备案会怎么样?
Answer:若您未申请农药经营资质备案,淘宝将严格按照淘宝行业规范要求,限制您在农药类目发布新商品,以及编辑和上下架存量商品的权限。
Question:我的资质审核不通过是否可以再次申请?是否有申请时间或次数限制?
Answer:您可以准备好有效凭证再次通过申请页面进行申请。
Question:为什么我店铺无法提交备案,提示“非集市或天猫店铺”/为什么资质审核不通过,提示“非集市或天猫店铺”?/为什么资质被下线了,提示“非集市或天猫店铺”
Answer:
1.若您店铺状态异常(店铺释放/店铺删除)是无法提交备案的哦,需要您店铺激活48小时后提交备案;
2.审核期间,若您店铺状态异常(店铺释放/店铺删除)是会审核不通过的哦
3.备案成功后若您店铺被释放或删除,您之前备案成功的资质也会被下线哦,若您后续还需要重新出售相关农药,需要您重新激活店铺,备案成功后才可以正常经营哦~
Question:我提交备案后发现填写错了,还可以撤销吗?
Answer:若您的资质还在等待审核中,您可以撤销您的申请,撤销入口,然后重新提交备案。
Question:我的农药资质备案已经审核通过,那我以后是不是无法发布其他类目商品?若后续我不想出售农药类目商品了,怎么办?
Answer:农药商品可以和其他类目商品同时发布,不受影响。后续您不想出售农药类目商品也不受影响,可以正常发布其他类目商品。
Question:之前提交的证件到期了怎么办?
Answer:淘宝网会在证件到期前开放备案入口并提醒商家重新完成备案,需要您在证件到期前重新提交有效资质进行备案,(证件到期前,仍可以正常经营)。重新备案入口:农药卖家特种经营凭证上传入口--点击【管理我的报名】--找到对应的备案记录--点击【修改表单】。建议卖家尽早对要到期的证照进行重新备案,提前两个月为宜。
若证件到期,您仍未按照要求完成备案,淘宝网会对所有无证商品持续进行管控,建议您尽快重新进行备案,审核通过后系统将不会下架商品,否则淘宝网对您的不合规商品进行下架。
Question、提供的证件是否支持复印件?
Answer:淘宝网只接受实物原件的清晰照片,格式按照淘宝网相关规定执行。