当前位置: 首页 > 公共服务 > 资质认定 > 食品(餐饮)机构 > 餐饮服务资质

公共场所卫生许可证核发制度

365bet娱乐场注册 www.www.hpsscp.com 2016-03-01 00:00:00 来源:市政府信息化办公室
【字体: 打印本页

一、责任单位

郴州市局卫生法制与监督科

二、责任人

法监科实行科长领导的岗位分工责任制,科长主持科内全面工作,其他工作人员按照岗位分工承担各自的工作任务。公共场所卫生许可证核发责任人为分管副局长、科长、承办人。承办人设A、B角,A角主办,B角协办,当A角不在岗时由B角承办。

三、权力行使依据

《公共场所卫生管理条例》第四条、第八条

四、受理范围

需要设置宾馆、饭馆、旅店、招待所、车马店、咖啡馆、酒吧、茶座;公共浴室、理发店、美容店;影剧院、录像厅(室)、游艺厅(室)、舞厅、音乐厅;体育场(馆)、游泳场(馆)、公园;展览馆、博物馆、美术馆、图书馆;商场(店)、书店;候诊室、候车(机、船)室等的单位或者个人。

五、申报条件

1、公共场所经营单位选址和设计应当符合卫生标准和要求;

2、公共场所经营单位从业人员按规定进行预防性健康检查与卫生知识培训,取得健康证明;

3、各项卫生指标监测符合卫生要求;

4、有健全的卫生管理制度和卫生防护设施;

5、法律、法规规定的其他前置许可条件。

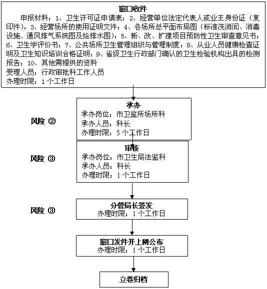
六、申报材料

1、卫生许可证申请表(2份);

2、经营单位法定代表人或业主身份证(复印件2份);

3、经营场所的使用证明文件(2份);

4、各场所总平面布局图(标准洗消间、消毒设施、通风排气系统图及给排水图,2份);

5、新、改、扩建项目预防性卫生审查意见书(2份);

6、卫生学评价书(2份);

7、公共场所卫生管理组织与管理制度(2份);

8、从业人员健康检查证明及卫生知识培训合格证明(2份);

9、省级卫生行政部门确认的卫生检验机构出具的检测报告(2份);

10、其他需提供的资料

七、办理程序和时限

窗口受理( 1个工作日)→市卫生监督所场所卫生监督科承办(5个工作日)→市卫生局卫生法制与监督科审核( 2个工作日)→市卫生局分管副局长批准(1个工作日)→ 窗口发证( 1 个工作日)

八、监督检查

1、建立完善科务会制度。

2、全程记录办理过程并归档保存备查。

3、科内部对本制度的执行情况进行监督检查,每半年不少于一次。

4、局监察室对本制度执行情况进行监督检查,每半年不少于一次。

5、通过公开公示的形式接受社会监督。

九、责任追究

(一)过错责任追究

行政审批人员在行使职权过程中,有下列过错情形之一的,必须追究责任:

1、对符合申请条件的不予受理;

2、对不符合申请条件或者超越法定职权批准的;

3、违反法定程序作出决定的;

4、不按法定期限办理的;

5、滥用职权、玩忽职守的;

6、利用职务之便,索取或者收受他人财物的;

7、其他过错行为。

(二)责任主体认定

行政审查人员在工作过程中,故意违规、违法办理或者因过失造成严重后果的,按下列条款确定责任:

1、承办人故意违规、违法的,由承办人承担责任。

2、二人以上共同行使职权造成过错的,主办人承担主要责任,协办人承担次要责任,共同主办共同承担全部责任。

3、科内集体讨论决定的行为出现过错的,科长为责任人。

4、行政行为经有关领导批准出现过错的,应追究批准人的领导责任。

(三)追究形式

1.科以下(含科级)有关责任人违反本规定,情节较轻的,由局机关纪检监察机构责令改正,进行诫勉谈话或给予通报指评;情节较重的,依法给予相应处分,并调离现有工作岗位,一年内不得从事与该岗位性质相同或相近的工作。

2.副处级以上有关责任人违反本制度的,依据有关规定办理。

3.上述责任人违反制度规定,构成犯罪的,移交司法相关处理。

 

附件:公共场所卫生许可证核发审批流程图

 


附件:

公共场所卫生许可证核发审批流程图

       
   
 

风险 ①

 
 

 

 

 

 

 

 

 

 

 

 

 

 

 

 

 

 


监督机构:郴州市卫生局监察室

监督电话:2239232

承办单位:郴州市卫生局法监科

联系电话:2485817,2222109

网址:http://www.czswsj.gov.cn

 作者:不详
分享到: